yl6809永利(集团)有限公司官网-Official website
ENGLISH
 
股票代码:300515
关于yl6809永利皇宫
公司简介
发展历程
荣誉资质
企业文化
盈泰环保
新闻中心
公司新闻
产品中心
无人化智能装备
燃料全过程管控系统
分析检测仪器
风透®牌干燥机
人工制样设备
解决方案
人力资源
人才政策
人才发展
园区风采
客服中心
营销网络
运维服务
资料下载
联系我们
投资者关系
公司公告
股票信息
投资者互动
关于yl6809永利皇宫
公司简介
发展历程
荣誉资质
企业文化
盈泰环保
新闻中心
公司新闻
产品中心
无人化智能装备
自动采样系统
样桶转运及管理系统
机器人制样系统
样瓶输送及管理系统
无人化验系统
运维保障系统
燃料全过程管控系统
燃料集中管控平台
燃料现场监管系统
燃料信息管理系统
化验室管理系统
数字化煤场管控系统
分析检测仪器
热值分析系列
元素分析系列
成分分析系列
物理特性分析系列
风透®牌干燥机
人工制样设备
缩分器
破碎机
振筛机
制样粉碎机
除尘系统
解决方案
人力资源
人才政策
人才发展
园区风采
休闲娱乐
宿舍食堂
会议培训
园区环境
客服中心
营销网络
运维服务
资料下载
联系我们
投资者关系
公司公告
股票信息
投资者互动
ENGLISH
新闻中心
公司新闻
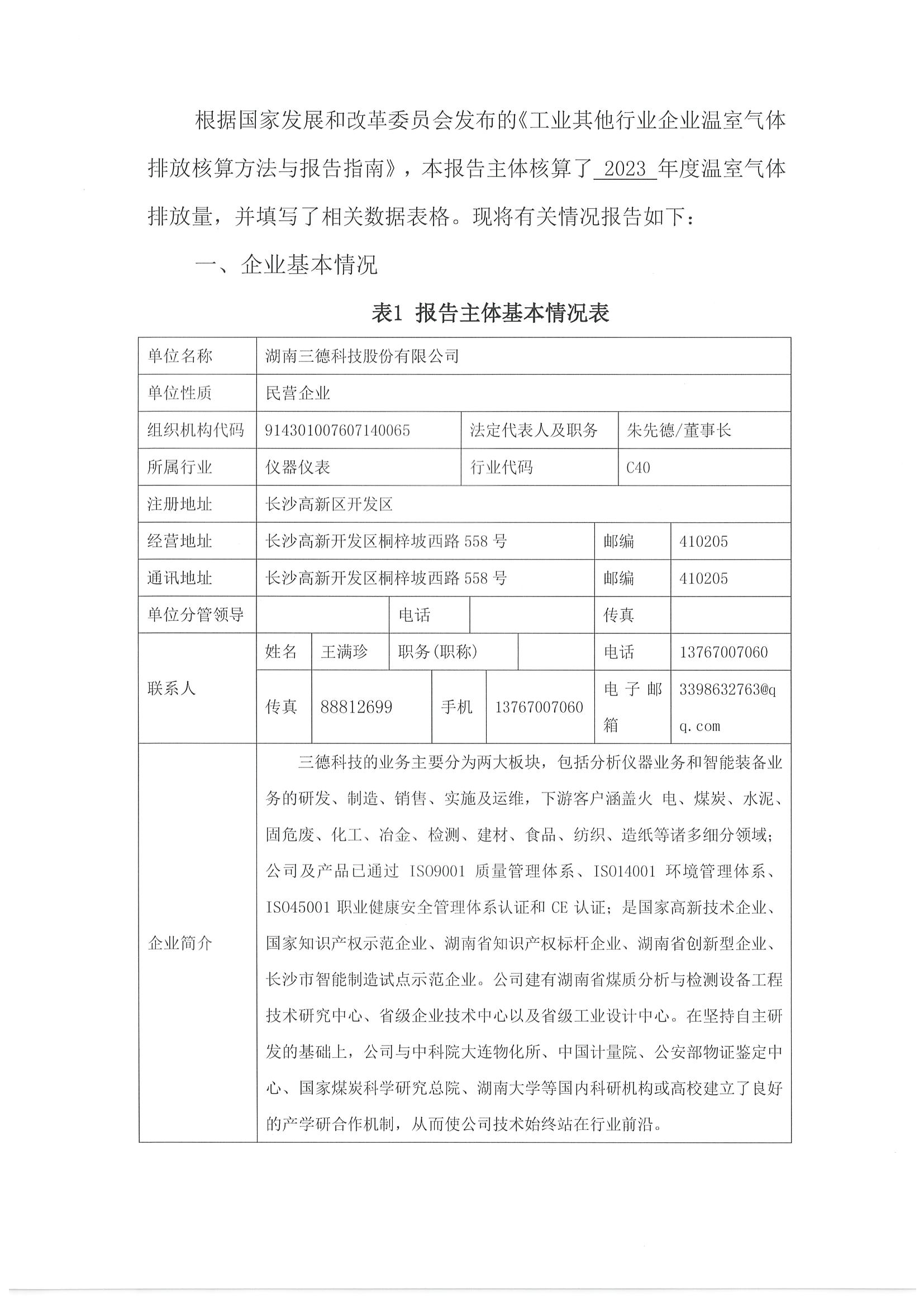
工业其他行业企业温室气体排放报告
发布时间:2024-06-21
浏览数:5895
上一篇 :
产品生命周期评价报告-碳足迹
下一篇 :
电力行业《发电用煤智能采制样系统技术要求与性能验收方法》等标准研讨会在yl6809永利皇宫成功召开